
关于徐超承建自建房工程严重违约侵权的实名举报信来源:新浪微博 尊敬的相关部门领导: 我叫周吕红,现就徐超承接我自建房土建工程期间,存在严重拖延工期、工程质量不合格,且造成我财产与精神双重损害的违约侵权行为,进行实名举报,恳请领导介入核查,依法维护我的合法权益。 一、工程承包合同核心约定
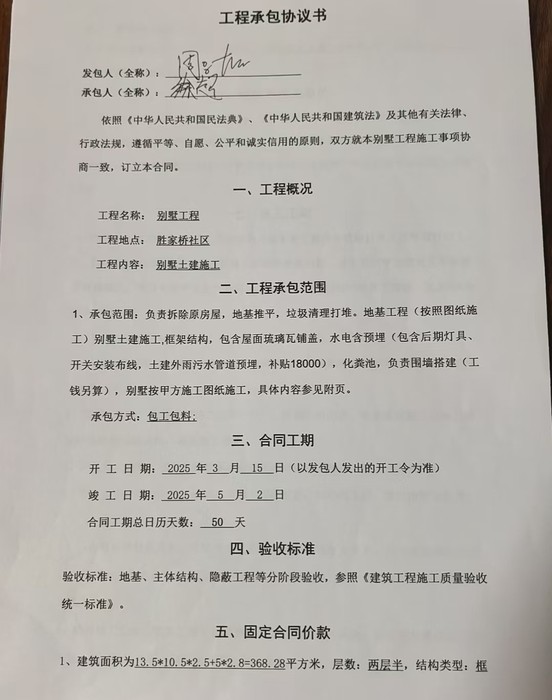
2025 年 3 月 13 日,我与徐超签订《工程承包协议书》,明确将位于胜家桥社区的自建别墅土建工程交由其施工,关键条款如下: 承包模式:包工包料(所有施工人工、建筑材料均由徐超负责采购与组织); 工期约定:2025 年 3 月 15 日开工,2025 年 5 月 2 日竣工,总工期 50 天,需确保按期完成两层半别墅土建施工; 价款与付款:固定总价 52 万元(建筑面积 368.28㎡,单价 1420 元 /㎡),合同签订当日支付 30% 首期工程款(16 万元),后续按工程进度支付尾款;
质量标准:需符合国家民用建筑施工规范,核心承重构件(如柱子、顶板)混凝土强度等级需达到 C30 标准。 合同签订当日,我已以现金形式足额向徐超支付 16 万元首期工程款,徐超随后安排施工人员进场。 二、徐超违约侵权的具体事实 (一)严重拖延工期,远超合同竣工期限 按协议约定,工程应于 2025 年 5 月 2 日竣工,但徐超在施工中消极怠工、进度拖沓。截至 2025 年 5 月 15 日(已超期 13 天),仅完成 “一层顶板混凝土浇筑” 工序,而案涉房屋设计为两层半结构,此时整体工程进度不足 30%,后续施工完全停滞,我原定的入住计划彻底落空。 (二)违规施工致工程质量严重不达标,存在重大安全隐患 一层顶板混凝土浇筑环节,徐超的施工行为严重违反建筑规范,导致工程出现结构性质量问题:施工流程违规:未按规范要求进行混凝土振捣作业,造成多处混凝土 “漏振”,构件表面及内部出现蜂窝、麻面、空洞等缺陷,直接影响结构稳定性; 原材料质量不合格:采购的混凝土原材料不符合设计标准,经初步检测,成品混凝土强度远未达标 —— 合同约定核心承重部位混凝土强度为 C30(民用建筑承重结构常用标准),但实测强度不足 C15(仅适用于非承重次要构件),尤其是柱子等关键承重部位强度不足设计值的一半,房屋结构安全无法保障,属于严重工程质量事故,已无法继续施工或投入使用。 (三)违约侵权造成的多重损害 合同目的彻底落空:因工程存在结构性质量问题,房屋无法继续建设,更无法满足居住需求,我 “建成合格自建房” 的合同目的已完全无法实现; 财产损失显著: 已付 16 万元工程款无实际价值:徐超完成的不合格工程需全部拆除,该部分工程款应全额返还; 额外产生拆除与重建成本:不合格结构需专业团队拆除,仅拆除费用就需数万元,后续重建还需额外投入材料、人工成本,总成本远超原合同价; 间接经济损失:因工期延误及工程报废,我被迫长期在外租房,产生高额租金;同时频繁往返工地与租房地点,额外增加交通、时间成本,累计间接损失已超 2 万元; 宅基地不可逆损害:案涉房屋建于我的合法宅基地上,不合格工程拆除时需清理地基及基础构件,可能破坏宅基地土壤结构与地下设施,导致宅基地使用功能受损且无法恢复; 精神损害严重:案涉自建房是我规划晚年居住的核心住所,为此投入毕生积蓄与大量精力,徐超的违约侵权行为导致房屋烂尾、财产受损,还可能影响宅基地使用,给我造成极大精神压力与焦虑,符合民事侵权中的精神损害赔偿情形。三、恳请督办的事项 恳请相关部门介入调查徐超在工程施工中的违规行为,核实工程质量问题,固定违约侵权证据; 督促徐超返还我已支付的 16 万元工程款,并承担工程拆除费用、租房及交通等间接损失; 依法追究徐超因工程质量不合格造成的宅基地损害赔偿责任,及相应的精神损害赔偿责任; 对徐超是否具备合法施工资质、是否存在违法承揽工程等情况进行核查,规范当地自建房施工市场秩序。 我所述内容均属实,可提供《工程承包协议书》、现金支付凭证、工程质量现场照片及初步检测记录等材料作为佐证。恳请领导重视此事,帮助我挽回损失,维护普通民众的合法权益! 实名举报人:周吕红 2025 年 8 月 25 日 责任编辑:lmhu 免责声明:凡未注明“来源村官网”的图文仅代表作者个人观点,与村官网无关。其原创性以及文中陈述文字和内容未经本站证实,对其全部或者部分内容、文字的真实性、完整性、及时性本站不作任何保证或承诺,请读者仅作参考,并请自行核实相关内容。 |