
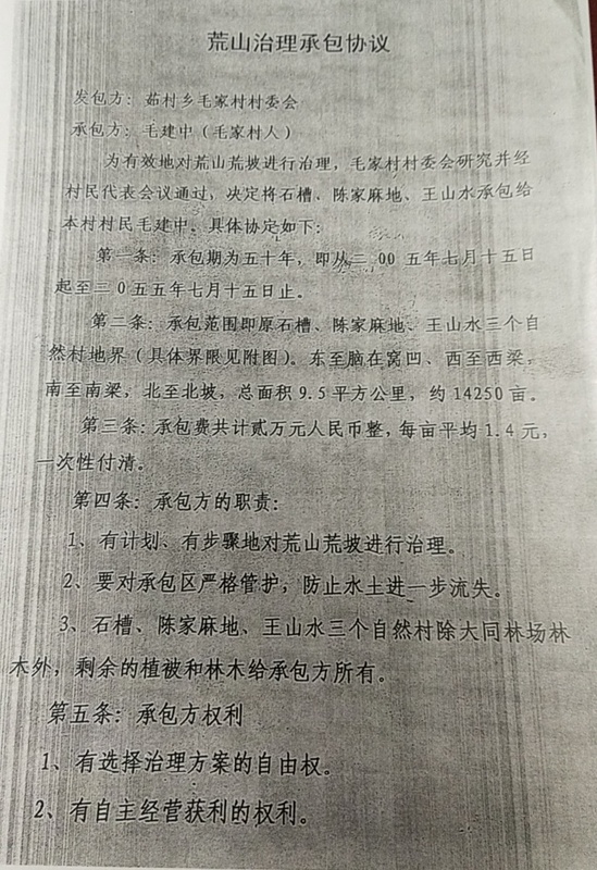
村民要回自己的合法承包地咋那么难?编者的话: 改革《决定》规定:要实现城乡一体化发展;农民现有的土地朝着‘规模型、集约化’流转;并开放城市工商资本到农村发展。笔者认为:农村发展的核心是围绕着“土地”。农民的命根也在乎“土地”。农民离开了土地,就好像鱼儿离不开水。作为一个农民的儿子,在此想为广大农民兄弟说点掏心窝的话。 前些时期,农村“城镇化”甚嚣尘上。说白了就是“造城运动”,想把农民的土地夺走,将农民赶上空楼。是党的十八届三中全会改革《决定》明确了“城乡一体化发展”。以工扶农、以农促工,城乡一体,共同发展。这为农村、农民、农业发展造就了广阔天地。土地是农民生生不息的‘管道’。土地是发展一、二、三产业的基础和根本。农业要发展,必须一二三产业一起上,农工商齐发展。不管做什么,“土地”是本中之本。只要农民有了土地,就有了一根‘生生不息’的管道。 今年春晚小品《坑》成为了群众茶余饭后的焦点,在带来欢乐的同时也引发热议,中纪委更是连夜发文:不能让“躺平式干部”再坑人了!日前,“躺平式干部”成为热议话题。 纵观各级机关单位里党员干部“躺平”的姿态可谓是“五花八门”、“丑态百出”,推诿扯皮“躺平”、偷奸耍滑“躺平”、未老先衰“躺平”……这些行为严重损害了党和国家的形象,侵蚀了群众的获得感和幸福感。 可是近日,笔者接到5个村民代表的爆料: 我们是山西省忻州市五台县茹村乡毛家村村委会王山水自然村人,我们实名举报原村委主任李广文、毛建中侵占土地、等法院不顾事实歪曲民意、枉法裁判。 事实与理由: 2005年5月,山西绿楷农林开发有限公司法人毛建中勾结其家族族人,村两委干部毛俊生及李广文,利用毛家村村委会代管王山水土地之际,大肆侵吞王山水非煤矿山及王山水村等(3个自然村)荒山、荒坡、荒地、林地、草地(400亩耕地)等,共计14250亩土地,未与王山水村村民联系也未与任何评估机构及未经任何法定程序就将上述14250亩土地以2万元的超低离奇价格卖于本村村民包工头毛建中经营50年。给毛建中办理了编号为No.078号K小流域治理开发使用证。开发治理要求是:打坝造地整滩垫地,修梯田500亩、挖鱼塘坑栽树500亩,至2010年7月全部治理完毕。
时至今日村民未见1米河坝、未见一分新增耕地,反而把村民用于养家糊口的60亩耕地彻底改变用途,遭到永久性破坏。其余三百多亩再次荒废,事情败露后被举报人又伪造了未经质证的《土地承包协议》、《村委决定》、《会议记录》、《荒山荒地承包补充协议》复印件。而失去土地的村民没有经过任何的妥善安置及新的土地分配,致使几十名村民至今流离失所、没有耕地种。 为此,我们于2021年11月向山西省五台县人民法院递交了民事诉讼书,2022年6月28日法院作出宣判,驳回了我们的正当上诉请求。后我们于2023年向忻州市中级法院提出上诉,该法院于2023年5月16日作出了驳回起诉的终审裁定。2023年9月我们又向山西省大同市中级人民法院提出诉讼,后移交到山西省忻州市忻府区人民法院受理,2024年1月30日,忻府区人民法院作出了(2023)晋0902行初38号行政裁定书。2024年2月15日再次上诉至忻州市中级人民法院,忻州中院终审裁定驳回请求维持原判。《根据中华人民共和国行政诉讼法》第四十六条第二款规定“因不动产提起诉讼的案件自行政行为作出之日起,超过二十年、其他案件自行政行为作出之日起超过五年提起行政诉讼的,人民法院不予受理。 二审法院不顾事实,采信假证据,涉嫌被告虚假诉讼。 我们的《农村土地经营权证》从办证程序到发证阶段完全合理合法,应予以立即纠正。 《土地管理法》第十一条规定:农民集体所有的土地,已经分别属于村内两个以上农村集体经济组织的农民集体所有的,由村内各该农村集体经济组织或者村民小组经营管理使用。村委会无权处分属于村民小组所有的土地。 依据《中华人民共和国土地管理法》第十二条,依法登记的土地的所有权和使用权受法律保护,任何单位和个人不得侵犯。我们认为村委会和毛建中在行政行为违法,严重侵害了我们的合法权益,我们现在想要回土地。 现如今“躺平”干部最典型的特点就是“不动”。有的是“脑子”不动,不研究事、不思进取,善于当只看不想、甩袖旁观的“看客”,对头顶的职责熟视无睹、无动于衷。有的是“标准”不动,工作得过且过,随波逐流、“差不多”都行,怕改革创新麻烦费事,工作长时间“原地踏步”、毫无起色。还有的是“干劲”不动,面对再重要的事项打不起精神,面对再急切的事项紧张不起来,面对原则性再强的斗争硬气上不来,干什么事也暮气沉沉、无精打采,不出力不使劲、无斗志无激情……党的事业要发展、基层民生要改善,都不能允许干部“不动”,必须旗帜鲜明向“躺平”亮剑,推动干部队伍“动”起来、干实事,转作风,有作为。 试问忻州市有关部门是否能够重拳出击硬核执法?这么长时间为何毫无进展?是某部门及单位懒政?推诿扯皮?不作为?慢作为呢?还是当地干部敷衍村民呢? 望忻州市市以及五台县有关部门能重视妥善处理此事!莫发生群众上访事件,严格落实国务院相关文件精神,及时按承包法给我们合法的土地归还给我们,更不能让村民流了汗还流泪。 实名举报人:陈贵生、刘春花等5人代表, 2024年12月29日 责任编辑:lmhuyfc 免责声明:凡未注明“来源村官网”的图文仅代表作者个人观点,与村官网无关。其原创性以及文中陈述文字和内容未经本站证实,对其全部或者部分内容、文字的真实性、完整性、及时性本站不作任何保证或承诺,请读者仅作参考,并请自行核实相关内容。 |